Схема простого микшера для нескольких источников звукового сигнала

   При воспроизведении музыкаль­ных произведений через усилитель­ные устройства в некоторых случаях возникает необходимость выделить солирующий инструмент или голос, подобрать наиболее приятный тембр звучания и т. п. Для этого применя­ются так называемые микшеры.

Они используются также тогда, когда нужно соединить две разнородных передачи, так например, воспроиз­вести речь на фоне музыки.
Принципиальная схема простого микшера приведена на рис. 1
рис.1
Этот микшер предназначен для подклю­чения к звукоусилителям киноуста­новок, но может быть присоединен и к другим аналогичным усилителям НЧ. Как видно из схемы, микшер состоит из каскада предварительного усиления НЧ, который имеет нес­колько входов, предназначенных для подключения микрофонов, располо­женных около различных музыкаль­ных инструментов, а также вход, позволяющий присоединить к мик­шеру приемник или магнитофон. Каждая входная цепь имеет регулируемые корректирующие ячей­ки и все цепи хорошо развязаны между собой. Это дает возможность осуществить микширование. Потен­циометр R16 служит для подбора со­отношения громкостей двух разно­родных передач при их смешивании. Микшер имеет низкоомный выход, что позволяет подключить его неэкранированным кабелем к оконечному усилителю, находящемуся на боль­шом расстоянии. Микшер питается от одной батареи КБС-Л-0,5. Конструк­ция его может быть различной, налаживание сводится к подбору деталей, отмеченных на схеме звез­дочкой. Между микрофонами (МД-41 или другими динамическими) и выходами микшера в непосредственной близо­сти от первых необходимо установить простейшие микрофонные усилители, схема которых показана на рис 2. 
Рис.2
В этих усилителях применены малошумящие транзисторы П10 типа п—р—п. Можно также использовать р—п—р транзисторы (П14—П16), но при этом необходимо тщательно подобрать экземпляр с наименьшим уровнем собственных шумов. Микрофонные усилители можно смонти­ровать в подставке микрофона или непосредственно в кабеле. Они пита­ются от батареи микшера. Поэтому необходимо пометить полярность входных гнезд микшера и вилок микрофонных кабелей или применять для включения микрофонов спе­циальные фишки. Точно также сле­дует поступить с выходными гнез­дами микшера и вилкой кабеля к оконечному усилителю, так как включение здесь также не безраз­лично.
РАДИО №2, 1964.    Москва, Б. МИНИН. 
http://centaurs.ucoz.ru

Различные,интересные решение цветомузыки


А теперь немного практики! 3-х канальная Цветомузыкальная установка

Приведена схема самой примитивной цветомузыкальной установки на три канала. Данная ЦМУ включает простейшие пассивные фильтры на RC элементах, сигналы с выхода которых управляют тиристорными ключами. Излучатели питаются от источника постоянного напряжения 220 В


Схема 3-х канальной цветомузыкальной установки
Верхним по схеме является фильтр НЧ, настраиваемый на частоту 100...200 Гц, ниже по схеме идет полосовой фильтр СЧ (200...6000 Гц), а внизу — фильтр ВЧ (6000...7000 Гц). Каналам НЧ, СЧ и ВЧ соответствуют лампы красного, зеленого и синего цветов. Поскольку данная схема не содержит предварительного усилителя, входной сигнал должен иметь амплитуду 0,8...2 В. Уровень сигнала регулируется с помощью резистора R1. Резисторы R2, R3. R4 предназначены для регулирования уровней сигнала по каждому каналу в отдельности.
Трансформатор ТР1 выполняется на сердечнике Ш16х24 из трансформаторной стали. Обмотка I содержит 60 витков провода ПЭЛ 0,51. обмотка II — 100 витков ПЭЛ 0,51. Может использоваться и любой другой малогабаритный трансформатор (например, от транзисторных приемников) с соотношением витков в обмотках близким к 1:2. Тиристоры необходимо установить на теплоотводя-щие радиаторы в том случае, если суммарная мощность ламп на один канал будет превышать 200 Вт.
Представленная 3-х канальная ЦМУ очень проста в изготовлении, однако обладает множеством недостатков. Это, во-первых, большой требуемый входной уровень сигнала, во-вторых, малое входное сопротивление, в-третьих, резкое мигание ламп, вызванное отсутствием компрессии и примитивизмом применяемых фильтров.
http://cxem.net

Немного теории


Немного теории

Фильтры типа k. Низкочастотные, высокочастотные, полосовые и заграждающиеФильтрами нижних частот (ФНЧ) называются фильтры, пропускающие в нагрузку только низкие частоты: от w1 = 0 до w2. Полоса затухания у них находится в интервале от w2 до ¥. Построение ФНЧ и их характеристики показаны на рис. 12.2.
Рис. 12.2. Т-образная (а) и П-образная (б) схемы ФНЧ, а также их характеристики (с)
Под фильтрами верхних частот (ФВЧ) понимают фильтры, пропускающие в нагрузку только высокие частоты: от w1 до ¥. Полоса затухания у них находится в интервале от 0 до w1. Построение ФВЧ и их характеристики показаны на рис. 12.3.Для Т-образного фильтра нижних частот. (12.1)
Рис. 12.3. Т-образная (а) и П-образная (б) схемы ФВЧ, а также их характеристики (с)При w = w1 = 0 . С увеличением частоты ZC уменьшается, сначала мало отличаясь от значения  При  характеристическое сопротивление ZC = 0.Для П-образного фильтра нижних частот. (12.2)
Для Т-образного фильтра верхних частот. (12.3)
Характеристическое сопротивление ZС = 0 при . С увеличением w сопротивление ZСувеличивается и при w → ¥ .
Если фильтр предназначен для работы на частотах, находящихся внутри полосы прозрачности данного фильтра и относительно далеко отстоящих от значения w, при котором ZС = 0, то сопротивление Zнфильтра НЧ выбирают равным ZС, которое соответствует w = w1 = 0. Для Т-фильтра .
Для фильтров ВЧ обычно нагрузку согласовывают со значением ZC при . Для Т-фильтра ВЧ . В полосе затухания ZC оказывается чисто реактивным для всех фильтров. Для определения характера ZC в этой зоне определяют характер входного сопротивления фильтра в режиме холостого хода или короткого замыкания: для фильтров НЧ при очень высокой частоте и для фильтров ВЧ – при низкой частоте. В зоне затухания ZC имеет индуктивный характер для Т-фильтра НЧ и П-фильтра ВЧ и емкостный характер для П-фильтра НЧ и Т-фильтра ВЧ.
Полосовые фильтры представляют собой фильтры, пропускающие в нагрузку лишь узкую полосу частот от w1 до w2. Справка от w2 и слева от w1 находятся полосы затухания (рис. 12.4).Формулы для определения параметров полосового фильтра по заданным частотам f1 и f2 и сопротивлению нагрузки фильтра ZC при .
Рис. 12.4. Схема полосового фильтра и его характеристики(12.4)Под заграждающими фильтрами понимают фильтры, в которых полоса прозрачности как бы разрезана на две одинаковые половины полосой затухания. Слева от w1 и справа от w2 находятся две части полосы прозрачности.Схема заграждающего фильтра и его характеристики представлены на рис. 12.5.По схеме k-фильтра можно определить, к какому виду он относится. Если в ветви сопротивлений стоят только индуктивности, то фильтр относится к типу НЧ. Если в ветви сопротивлений – емкость, то это фильтр ВЧ.Если в ветви сопротивлений находятся последовательно соединенные элементы L и C, то фильтр полосового типа. Если параллельно соединенные элементы L и C, то получится заграждающий фильтр.
Рис. 12.5. Схема заграждающего фильтра (а), его полоса прозрачности (б), характер изменения угла (в) и сопротивления (г)
toe-kgeu.ru

Пиропатрон — элемент активной охраны

 Как правило, большинство систем охраны не обеспечивают полной сохранности автомобиля, а просто пассивно мешают злоумышленнику осуществить свой план. При этом стоит задача с помощью сирены привлечь внимание окружающих людей или хозяина к попыткам проникновения в салон постороннего или другим действиям вора. Если днем это еще иногда пугает угонщика, то ночью хозяин может крепко спать и не услышит звукового сигнала — ведь воры отключают его в первую очередь. В этом случае может быть полезным применение в составе охранной сигнализации пиропатрона. Это устройство одноразового действия и кроме шумового эффекта может обеспечить задымление салона автомобиля слезоточивым газом. При срабатывании пиропатрона в кабине никому не удастся воспользоваться автомобилем в течение ближайших 10...15 мин.

Купить специально предназначенный для охранной сигнализации пиропатрон промышленного изготовления мне не удалось (хотя они и существуют). По этой причине пришлось заняться его изготовлением самостоятельно.

Вариант простой конструкции для выполнения пиропатрона показан на рис. 1 (вид без кожуха). В ее основе используется патрон (диаметром 9 мм со слезоточивым газом или шумового действия) от любого газового пистолета не барабанного типа.
 рис 1


Между двумя стенками в углублении закрепляется патрон. Основание его закрывается тонкой слюдой, на которой плотно намотаны 20...23 витка нихромового провода диаметром 0,5 мм. Обмотка сверху закрывается асбестовым слоем. Выводы нихромового нагревателя зажимаются гайками на шпильках. Стенки выполнены из толстого стеклотекстолита или любого другого термостойкого и прочного диэлектрика. Чертеж передней стенки показан на рисунке. Задняя стенка отличается от передней только отсутствием сквозного отверстия в углублении для крепления патрона. На стенках винтами М3х5 крепится кожух, согнутый из тонкой металлической фольги по размерам каркаса.

Такое устройство можно установить в схеме, показанной на рис. 2, вместо звукового гудка или параллельно с ним. При подключении пиропатрона к любой другой сигнализации желательно предусмотреть ограничение времени работы обмотки нагревателя интервалом 30...40 с, что исключит напрасный расход энергии аккумулятора. Для срабатывания пиропатрона достаточно питания нагревателя в течении 6...9 с. Для этого может быть использована схема таймера, собранная по любому из двух показанных на рис. 2 вариантов. При включении нагревателя (Rн) через схему таймера время, в течение которого на него будет подаваться питание, задается номиналами элементов С1 и R1.
 рис 2
По сравнению с автоматическими устройствами для распыления слезоточивого газа из баллончика данное имеет меньшие габариты и более простую конструкцию.
http://cxem.net

Детекторный приёмник начинающим

Всего каких-то 20 лет назад, путь радиолюбителя начинался с постройки детекторного радиоприемника. Но сегодня это почему-то не так. Я разговаривал с одним знакомым руководителем детского школьного радиокружка, ну и как-то спросил:
- А что, детекторные приемники твои пацаны делают?
- Шутишь? Сейчас даже обмоточный провод найти сложно, я уже не говорю про КПЕ, высокоомные наушники, ну а натянуть "веревку" вообще проблема.



Сначала я как-то даже и не поверил, но затем решил, что по крайней мере один приемник собрать нужно, тем более что и у меня старший ходит на радиокружок. Схема была выбрана классическая (ведь нужно было не только наглядно продемонстрировать, но и объяснить как что работает).

Головные телефоны ТОН-2 у меня были еще с советских времен, с обмоточным проводом проблем тоже не возникло, хотя в магазинах его действительно нет. Использовал вторичную обмотку (провод ПЭЛ диам. 0,56) неисправного трансформатора - на катушку как раз хватило. В качестве каркаса для катушки использован отрезок пластиковой трубы, диаметром 90мм и длиной 200мм.

А  вот с конденсатором переменной емкости возникли проблемы, но как раз накануне мне в руки попала радиола "Контата-203" в состоянии совершенно неработающем и восcтановлению не подлежащем 


Жаль конечно радиолу, но раз ее все равно не воcстановить, то по крайней мере можно использовать ее в качестве донора. В результате, КПЕ был аккуратно вынут, вместе с верньером, а детекторный приемник решено был сделать в стиле 70-х, в память о погибшей радиоле. 


Вот что из этого получилось: 


Основание приемника выполнено из 10мм фанеры и покрыто бесцветным лаком. Катушка содержит 80-100 витков, отводы через каждые 20 витков. Диод - Д2, блокировочный конденсатор - 4700 пФ. Конденсатор переменной емкости (используется только одна секция ) 12-495 пФ. 


Настраивается приемник подбором количества витков катушки и подстройкой конденсатора переменной емкости.




Если с КПЕ возникли сложности - можно использовать постоянный конденсатор на 10-50 пФ, а катушку сделать чуть больше - 100-150 витков, но отводы сделать немного чаще, скажем через 10 витков. 


 Антенна и заземление. 


В качестве антенны сначала использовалась 6-метровая спиральная комнатная антенна (примерно 12 метров провода). В качестве заземления - труба центрального отопления. Результат - уверенный прием одной мощной местной станции, но очень тихо. 


Затем, в качестве антенны был использован кусок обмоточного провода около 30-40 метров, выброшенный из окна и закрепленный на ближайшем к дому заборе, а в качестве заземления - все та же труба. Результат - уверенный прием 4 станций, но возникла проблема - помехи и наводки. Тогда я отключил заземление, и использовал в качестве заземления кусок провода длиной 6 метров, который просто лежал на полу - это несколько снизило уровень помех, правда уверенно стало приниматься только три станции, но зато две из них - с очень хорошим качеством. У пацанов - восторг. Еще бы! Настоящий приемник, да еще и не требующий питания! 


За несколько дней с приемником проведено уже масса различных экспериментов, менялись диоды, конденсаторы, катушки, менялась сама схема. Наиболее интересный эксперимент - превращение детекторного приемника в приемник 0-V-N, где в качестве N - использовались активные компьютерные колонки, а в результате получался приемник, который с довольно достойным качеством позволяет прослушивать две радиостанции. 




Светодиот 10 ватт!!!!!!!


Пайка SMD резисторов


Мультивибратор



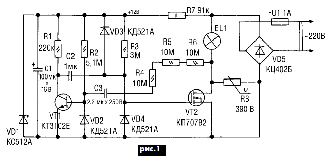
В этой статье речь пойдет о простом генераторе световых импульсов, который работает с мощной высоковольтной нагрузкой, построенном по “классической” схеме двухтранзисторного симметричного мультивибратора, но на транзисторах разного типа – биполярном и полевом . (рис 1) Устройство, собранное по предлагаемой схеме, может найти применение для новогодней иллюминации, дискотек, в системах сигнализации или использоваться в качестве рабочего макета для различных экспериментов.

При первом включении генератора в электросеть 220 В конденсатор С начинает заряжаться выпрямленным сетевым напряжением через лампу накаливания EL1, токоограничительные резисторы R4–R6 и эмиттерный переход транзистора VT1. Начальное время его зарядки составляет около 20 с. Это определяет задержку первого включения лампы, что в ряде случаев может оказаться полезным. Левое плечо мультивибратора – транзистор VT1 – питается постоянным напряжением около 12 В, которое формируется из выпрямленного диодным мостом VD5 сетевого, ограничивается стабилитроном VD1 и фильтруется оксидным конденсатором С1. Диод VD2 защищает эмиттерный переход транзистора от возможного пробоя высоким напряжением отрицательной полярности при перезарядке конденсатора С3.

Мощный высоковольтный полевой транзистор VT2 с изолированным затвором и nканалом обогащенного типа периодически открывается в те моменты, когда закрыт VT1. В это время лампа EL1 светит полным накалом. Чтобы полевой транзистор открывался полностью, т.е. работал в ключевом режиме и не перегревался, напряжение затвор-исток должно быть не менее 10 В, но не более 15…20 В. В данном случае оно будет равно рабочему напряжению стабилитрона VD1. Диоды VD3, VD4 защищают затвор полевого транзистора от пробоя, например, при прикосновении отверткой или паяльником. Варистор R8 защищает полевой транзистор от повреждения при всплесках сетевого напряжения. Частота мигания лампы накаливания, в основном, зависит от параметров цепей С2, Rи C3, R2, R4–R6.

В конструкции можно использовать резисторы С134, С2323, МЛТ и специальные высокомегаомные КИМ3Е, С3314, С336. Варистор R8 можно установить на напряжение 390…470 В. Подойдут, например, такие, как FNR307K391, FNR320K391, FNR14K431, FNR305K471 или высоковольтные стабилитроны КС609В, КС903А, КС904АС. Настоятельно не рекомендую пренебрегать этим элементом, так как короткие импульсные всплески сетевого напряжения нередки и могут достигать амплитуды в 5 кВ. В крайнем случае можно воспользоваться варисторами типа СН131 на 560…680 В, которые использовались в устаревших отечественных телевизорах. Конденсатор С1 – К50335 или импортный аналог. Остальные конденсаторы типов К73317, К73324, К7339. При этом Сдолжен быть на напряжение не менее 250 В. Стабилитрон VD1 нужно взять маломощный на рабочее напряжение 12…1В, подойдут КС207В, КС212Ж, КС213Б, КС508А, Д814Д1, 1N4743A, TZMC312. Перед установкой на плату стабилитрон следует проверить на исправность. Диоды VD2–VD4 любые из серий КД503, КД510, КД512, 1N4148. Выпрямительный мост VD5 – КЦ402А–В, КЦ405А–В, RC204–RC207, RS204–RS207 или четыре диода, например, КД257В. Транзистор VT1 работает в режиме микротока. Он должен иметь коэффициент передачи тока базы не менее 150. Подойдет любой из серий КТ3102, КТ342, КТ6111, SS9014, 2SC900, 2SC1222.

Полевой транзистор при работе с нагрузкой мощностью до 150 Вт можно взять любой из серий КП707, КП777А–В, IRF840, IRF430, BUZ214. При монтаже полевой транзистор нужно обязательно защищать от пробоя, например, временно закоротив все его выводы. Так как из-за высоких сопротивлений резисторов он открывается и закрывается относительно медленно, то его крайне желательно установить на алюминиевый теплоотвод размерами не менее 55х30х4 мм. Проблему можно решить усложнением схемотехники устройства, но это уже будет противоречить концепции простоты предлагаемой конструкции. Для работы с лампами накаливания мощностью более 150 Вт можно использовать параллельное включение нескольких полевых транзисторов, но такой подход в данном случае можно признать нерациональным из-за ощутимого увеличения затрат на комплектующие.

Чертеж возможного варианта печатной платы 55x105 мм показан на рис.2. Частоту мерцания лампы EL1 удобнее задавать изменением емкости конденсаторов С2, С3. При этом следует помнить, что конденсатор С сохраняет заряд длительное время после отключения питания. При настройке и эксплуатации устройства следует помнить, что все его элементы находятся под напряжением осветительной сети, и соблюдать необходимые меры осторожности.
       http://www.radioland.net.ua

Трансформатор Тесла " Из далека"


Основные термины (жуки,передатчик,приёмники)

В связи с популярностью радио-жучков в радиолюбительской практике, возникла потребность сделать краткий обзор терминов.


Итак, для начала – краткий глоссарий по приемопередающей технике.

Передатчик – устройство, передающее сигнал.

Приемник – устройство, принимающее сигнал :)

Антенна – элемент электрической схемы, преобразующий принимаемые электромагнитные колебания в электрический сигнал (приемная антенна), или наоборот – электрический сигнал в электромагнитные колебания (передающая антенна). Одна и та же антенна может быть и передающей и принимающей, причем даже одновременно.

Сопротивление антенны – величина, грубо говоря, указывающая насколько «тяжело» энергия уходит с антенны в эфир. Знать это сопротивление необходимо для правильного расчета излучаемой мощности: чем выше сопротивление антенны – тем больше должно быть напряжение подаваемого на нее сигнала для получения одной и той же мощности.

В приемных антеннах знание сопротивления необходимо для правильного расчета входного каскада приемника.

Фидер – линия, по которой передается высокочастотная энергия. Чаще всего в качестве фидера юзается коаксиальный кабель.

Волновое сопротивление – величина, определяемая соотношением погонной емкости и погонной индуктивности кабеля. Зависит от типа кабеля – обычно указывается в названии. Стандартные значения ВС: 50 Ом, 75 Ом, 300 Ом. Его необходимо знать для правильного согласования устройств, соединенных этим кабелем (например – передатчика и антенны).

Выходное сопротивление – величина сопротивления, которое нужно подключить к выходу устройства для получения номинальной мощности.

Входное сопротивление – сопротивление, которым обладает вход устройства.

Согласование устройств – выравнивание входного/выходного сопротивлений двух соединяемых устройств. Для эффективной передачи энергии между двумя устройствами, необходимо чтоб выходное сопротивление передающего устройства было равно входному сопротивлению принимающего.

Резонансная частота антенны – частота, на которой антенна обладает наименьшим сопротивлением.

Широкополосность / узкополосность антенны – термин, говорящий о том, как антенна относится к частотам, которые больше и меньше резонансной. То есть, насколько резко уменьшается ее эффективность при уходе от резонансной частоты в ту или другую сторону. То есть, какова ее полоса пропускания.

Диаграмма направленности антенны – кривая, показывающая пространственное распределение излучаемой мощности / чувствительности антенны для различных углов относительно основной оси. Обычно используют круговые диаграммы, которые выглядят примерно так, как показано на рисунке. Кривая при этом получается в виде «лепестков». Поэтому часто можно услышать термин «лепесток направленности»


Чувствительность приемника – величина, характеризующая способность принимать слабые электрические сигналы. Чем меньше напряжение сигнала, который еще может принять приемник, тем лучше чувствительность. Выражается в микровольтах (мкВ) – если входной сигнал – электрический, или микровольтах на метр (мкВ/м) – если входной сигнал – электромагнитные колебания (при этом измеряется не напряжение а напряженность электромагнитного поля).

Модуляция – это, надеюсь, понятно – метод запаковки информативного низкочастотного модулирующего сигнала (например - звука) в высокочастотную несущую (сигнал, передаваемый в эфир). Модуляция бывает амплитудная (АМ), частотная (ЧМ или FM ), фазовая, широтно-импульсная или какая-то другая. Нас интересуют первые две. При амплитудной модуляции низкочастотный сигнал управляет амплитудой несущей, при частотной – частотой (в небольших пределах).

Девиация – порог отклонения частоты несущей от состояния покоя при частотной модуляции. Состояние покоя – это когда модулирующий (низкочастотный) сигнал равен 0.

Гармоники – частотные составляющие сигнала, кратные его основной частоте. Обычно, гармоники бывают выше основной частоты. Во сколько раз гармоника больше основной частоты – такой ее номер. То есть, если она в три раза больше – то ее зовут «3-я гармоника», если в пять раз – «5-я гармоника» и т.д. Гармоники возникают в результате нелинейных искажений сигнала, их можно выделить из сигнала при помощи полосовых частотных фильтров или колебательных контуров.

Гармоники широко применяют в радиотехнике, как в передатчиках, так и в приемниках.

В передатчиках их используют для получения больших частот из маленьких. Например, есть кварц на 20,57 МГц, а нам надо получить сигнал со стабильной частотой 144 МГц. Что мы делаем? Мы делаем генератор на 20,57 МГц, затем выделяем 7-ю гармонику его сигнала и усиливаем ее. Вот вам и 144МГц!

На основе гармоник также строятся гетеродинные приемники.

Однако, гармоники бывают и вредны. Например, нельзя передавать в эфир сигнал, содержащий много гармоник, потому что гармоники будут забивать кратные частоты и могут помешать работе других радиостанций.

Линейные искажения – искажения сигнала, которые позволяют впоследствии восстановить исходный сигнал из искаженного. К ним относится регулировка амплитуды (мощности), частотного спектра, фазового угла и т.п.

Нелинейные искажения – искажения сигнала, после которых невозможно восстановить исходный сигнал. К ним относятся, например, перемодуляция – искажение, возникающее при избыточной амплитуде сигнала: у сигнала «срезаются верхушки».

Колебательный контур – схема, состоящая из параллельно или последовательно включенных конденсатора и катушки индуктивности. При ударном возбуждении, в КК возникают затухающие синусоидальные (гармонические) колебания некоторой частоты, которая называется «резонансная частота», определяется емкостью конденсатора и индуктивностью катушки и рассчитывается по формуле:



КК используется в генераторе передатчика для получения требуемой частоты, в приемнике – для выделения из принятого радиосигнала определенной частоты.

Частотный фильтр – схема, которая позволяет ослабить или усилить определенный диапазон частот.

http://cxem.net

Перенастройка Блоков УКВ на FM

Лет  десять...двенадцать назад в радиолюбительских журналах часто публиковались статьи по перестройке импортных приемников с FM-диапазоном (88...108 МГц) на диапазон УКВ-1 (65,8...75,0 МГц). В то время вещание велось исключительно в диапазоне УКВ-1.
 Сейчас ситуация изменилась кардинальным образом. Эфир в диапазоне 100...108 МГц практически повсеместно заполнен. В продаже имеется много импортных и отечественных радиоприемных устройств с диапазоном УКВ-2 или с общими (УКВ-1 и УКВ-2).
Так как диапазон УКВ-1 фактически "осиротел", гигантский парк старых радиоприемников и магнитол остался "не у дел". Дать им вторую жизнь можно путем сравнительно несложной доработки блоков УКВ этих приемников. При этом следует отметить следующие моменты. Переделка недорогих переносных приемников ("ВЭФ", "Спорт", "Сокол", "Океан" и т.п.) должна быть минимальной и обеспечивать прием 3...7 радиовещательных станций УКВ-2 диапазона в данном регионе. Для стационарных аппаратов более высокого класса с наружной УКВ-антенной желательно сохранить все его технические параметры (чувствительность, стабильность гетеродина, широкую шкалу и т.д.).

    Обычно блок УКВ радиоприемника содержит входную цепь, 1-2 каскада УВЧ, гетеродин, смеситель, каскады УПЧ. Как правило, это 4 (реже встречается 5) LC-контуров. Имея принципиальную (еще лучше и монтажную) схему радиоприемника, несложно определить все необходимые узлы (катушки индуктивности, емкости и т.п.). Первый контур УПЧ и все последующие каскады в переделке не нуждаются.
Понятно, что для диапазона 100...108 МГц емкости и индуктивности всех LC-контуров блока УКВ-1 должны быть уменьшены. Теория и практика утверждают, что емкость контура изменяется пропорционально длине волны, а число витков катушки индуктивности - корню квадратному из этой величины.

    При переходе от диапазона УКВ-1 к диапазону УКВ-2 и при неизменных индуктивностях (число витков катушек индуктивности не изменяется)-это вариант для переносных приемников для средних частот диапазонов (69,0 МГц и 104,0 МГц) - получаем следующее соотношение для емкостей:
СУKB-2 = 0,44*СУКВ-1.
где СУКВ-1 - общая суммарная емкость контура диапазона УКВ-1; СУКВ-2 - та же емкость диапазона УКВ-2. В реальной схеме блоков УКВ в эти емкости входят впаянные в контур конденсаторы, паразитные монтажные емкости, межвитковая емкость катушки индуктивности, входная емкость транзисторов.

    С учетом этого, на практике больше подходит следующее соотношение емкостей:
СУKB-2 = (0,3...0,35)*СУКВ-1.
    Кроме того, в блоках УКВ можно в некоторых пределах менять индуктивность контурных катущек, вращая подстроечные сердечники. Обычно гетеродин блока УКВ-2 для диапазона 100... 108 МГц должен перестраиваться в пределах 110...119 МГц (с запасом) при ПЧ = 10,7 МГц, и в пределах 106...115 МГц при ПЧ = 6,5 МГц, т.е. выше частоты сигнала. На принципиальной схеме блока УКВ-1 отмечаем те емкости, которые будут выпаяны из схемы полностью, а также те емкости, которые будут заменены на другие, с меньшим номиналом. Обычно это миниатюрные дисковые керамические конденсаторы.
   Другой пример - съемный автоприемник типа "Урал-авто-2" (входная цепь, два каскада УВЧ на транзисторах ГТ322А, гетеродин на микросхеме 224-й серии с индексом ЖА1 или ХА1). Во входной цепи в емкостном делителе С1-С2 меняем С1=22 пФ на 5,1...6,8 пФ, С2=33 пФ - на Ю...12пФ. Конденсаторы С5, С7 и С14 по 33 пФ (последовательные емкости с КПЕ 1-го, 2-го каскадов УВЧ и гетеродина) меняем на 12... 13 пФ. В контуре гетеродина подстроечный сердечник из феррита (0 2,88 мм) меняем на латунный с резьбой (диаметр 3 мм). Еще пример—тюнер "Radiotechnika Т-101-стерео" (УКВ-блок на транзисторах КТ368А и КТ339А, перестройка — варикапы КВС111А). Параллельные емкости СЗ = 15 пФ (входной контур), С14 = 15 пФ (УВЧ), С18 = 9,1 пФ (гетеродин) демонтируем. Последовательные емкости С4 = 130 пФ, С13 = 130 пФ (входная цепь и УВЧ) меняем на 43...47 пФ, а С15 = 82 пФ (гетеродин) — на 27...33 пФ. Для растяжки шкалы контурную катушку гетеродина осторожно выпаиваем и сверху катушки отматываем 1,5 витка, снизу — 1 виток (отвод от 0,9...1,2 витка как и было). Затем катушку осторожно впаиваем на место.


    Сам процесс переделки блоков УКВ-приемников удобно разделить на несколько этапов.

Обеспечиваем доступ к блоку УКВ как со стороны деталей, так и со стороны печатных проводников, сняв крышки приемника и блока УКВ.
Определяем LC-контуры входной цепи, УВЧ, гетеродина, смесителя, и первый контур УПЧ (последнего переделка не касается).
Осторожно выпаиваем емкости, подлежащие замене и демонтажу.
Впаиваем новые емкости, заранее подготовленные (с обрезанными и залуженными выводами) для каждой отдельной цепи блока УКВ.
Убедившись, что ошибок нет, и схема не нарушена (отсутствуют плохие пайки, замыкания печатных дорожек и т.д.), включаем питание приемника и пытаемся услышать хотя бы одну мощную (в данном месте) УКВ-станцию. При этом вращаем ручку настройки приемника и сердечник гетеродина. Очень полезно иметь рядом промышленный приемник с диапазоном УКВ-2. Это поможет сразу идентифицировать нужную станцию в настраиваемом приемнике. Услышав хотя бы еле-еле станцию, подстроечными сердечниками катушек и подстроечными конденсаторами входной цепи, УВЧ и смесителя добиваемся громкого приема этой станции. На этом этапе можно определить, нужно ли менять сердечники из феррита на латунные и наоборот.
Вращая сердечник катушки гетеродина, устанавливаем необходимое место этой станции на шкале приемника (ориентируясь на промышленный приемник с диапазоном УКВ-2). Обычно участок шкалы настраиваемою приемника, где располагаются станции диапазона 100...108 МГц, занимает весьма незначительную часть конструктивной шкалы приемника (примерно одну треть).
Осуществляем сопряжение контуров входной цепи, УВЧ и гетеродина настраиваемого блока УКВ. На участке возле 100 МГц добиваемся наибольшей громкости станций, вращая подстроечные сердечники входной цепи, УВЧ и смесителя, а на участке возле 108 МГц - вращая роторы подстроеч-ных конденсаторов этих же каскадов (при этом нужно следить за положением ручек настройки приемника - максимальная емкость КПЕ или варикапов в начале диапазона и минимальная их емкость в конце). Повторяем эту операцию 2-3 раза. В заключение необходимо уменьшить в 2...2,2 раза емкость в цепи АПЧ (если ее номинал превышает 5...6 пФ). Последний этап нужно проводить в собранном блоке УКВ через отверстия в крышках для подстройки емкостей и индуктивностей диэлектрической отверткой.
    Этих общих правил переделки блоков УКВ следует придерживаться при различных схемах и конструкциях блоков. Коротко о приемных антеннах. Очевидно, что направленные антенны обеспечивают отменное качество приема, но их нужно вращать. Автор для перестроенного тюнера "Т-101 -стерео" применяет одиночный квадрат (в параллель два медных провода диаметром 1,8 мм с расстоянием между ними =15 мм и с периметром чуть менее 3 м). Волновое сопротивление квадрата составляет около 110 Ом, поэтому он запитан кабелем ПРППМ - 2 х 1,2 (волновое сопротивление -около 135 Ом). Высота мачты на пятиэтажке - примерно 9 м. Плоскость квадрата перпендикулярна линии Кишинев - Бендеры - Тирасполь - Одесса. В результате слышны более 10 станций Кишинева и 3-4 мощные станции Одессы.

Источники

Краткий справочник конструктора РЭА (под редакцией Р.Г Варламова). —М.: Сов. Радио, 1972, С.275,286.
В.Т. Поляков "Трансиверы прямого преобразования". — М.: 1984, С.99.
P.M. Терещук и др. Справочник радиолюбителя, часть 1. Киев: Техника, 1971, С.З0.
"VEF-221", "VEF-222". Руководство по эксплуатации.
Radiotechnika (тюнер Т-101-стерео). Руководство по эксплуатации.
А.Н. Мальтийский, А.Г Подольский. Радиовещательный прием в автомобиле.— М.: Радио и связь, 1982, С.72.
В. Колесников "Антенна для FM-приема". — Радиомир, 2001, N11, С.9.
http://cxem.net

Как паять микросхему в планарном корпусе

К

Лазерная визуализация


Маячки с эффектом страбоскопа

Бывают  ситуации, когда нужна схема маячка, который создавал бы вспышки действительно яркие и заметные, например, на служебный автомобиль или походный фонарь.


Выше изображена схема такого маячка, который вспыхивает, создавая эффект стробоскопа.

Питается схема от источника питания не ниже 10 вольт. Для уменьшения рабочего напряжения можно поменять транзисторы VT1 и VT2 на транзисторы с наиболее низким по напряжению КЭ переходом. А также подогнав номиналы резисторов R1 и R2.

Резисторами R3 и R4 регулируют вспышки, если увеличить номиналы резисторов до 100 Ом, светодиоды будут загораться плавно. Благодаря резисторам номиналом 1 Ом, светодиоды вспыхивают быстро, в связи с чем и создается эффект стробоскопа.

Конденсаторами C1 и C2 регулируют частоту вспышек светодиодов VD1 и VD2. Уменьшая емкость конденсаторов можно увеличить скорость вспышек.
Светодиоды желательно ставить более яркие с большей силой свечения.
 Как видно по схеме устройство состоит из двух аналогичных блоков, первый блок состоит из резисторов R1 и R3, конденсатора C1, транзистора VT1 и светодиода VD1. Остальные детали относятся ко второму блоку. Составляя дополнительные блоки можно увеличить число маячков.

Обратите внимание на базы транзисторов VT1 и VT2, они не подключены, это не ошибка, да действительно базы транзисторов в устройстве не подключаются!

Устройство было смонтировано на печатной плате, плата была вставлена в корпус от реле, далее было протестировано и установлено на служебный автомобиль «Нива» на место штатных габаритов, в каждую фару было установлено по три светодиода. Устройство работает успешно уже второй год, компоненты не греются, сбоев в работе не зафиксировано.

  http://cxem.net

Мини микшер LILIPUT

LILIPUT 3 и  LILLIPUT 5 - это монофонические микшеры широкого применения. Очень низкий уровень собственных шумов и искажений, а также супернизкое потребление тока от батарейки или внешнего адаптера на 9v (не более 3mA) достигнуты применением современных микротехнологий и SMD элементов лучших мировых производителей.
Высокие требования к качеству звука при одновременно низкой цене микшера заставили "специализироваться" каждый канал микшера (либо микрофон, либо линия) и выпускать микшеры в 4-х модификациях, что отражено в таблицах. Каждый канал имеет регуляторы громкости и тембров по высоким и низким частотам. Выпускается в нескольких модификациях.


Технические характеристики
Входное сопротивление, кОм:
линейных входов: 30
микрофонных входов: 0,6
Чувствительность, дБ:
линейных входов: -10
микрофонных входов: -44
Отношение сигнал/шум, дБ:
линейных входов: -82
микрофонных входов: -74
Перегрузочная способность, дБ: 20
Диапазон частот, Гц, не уже: 20-20000
Уровень выходного сигнала, дБ: 0
Сопротивление нагрузки, кОм, не менее: 5
Питание (батарея или адаптер), В: 9
Потребляемый ток, мА, не более: 3
Габариты, мм, не более: 123х110х35 (в зависимости от модификации)
Масса, кг, не более: 0,4                
                                                        Внешний вид




Микшер собран в металлическом корпусе небольших размеров окрашен в черный цвет с нанесенными надписями белого цвета. На нем имеется четыре гнезда 6,3 мм. Три из них - звуковые входы (количество микрофонных и линейных входов зависит от индекса) и один выход. На лицевой стороне расположены ручки управления каждым каналом: громкость, тембр-высокие, тембр-низкие, на мастер-канале: мастер-громкость и светодиод, индицирующий работу устройства.


                                                       Питание

Питается микшер от источника тока напряжением 9В. Можно использовать как внешний сетевой блок питания (для него есть гнездо, но скорее всего его нужно будет стабилизировать, чтобы избежать фона от блока питания), так и батарею питания 9В типа “Крона” (6F22). В обзоре использовалась батарея. Этому есть несколько причин. Во-первых, не было подходящего сетевого блока питания. Во-вторых, потребляемый ток настолько низок (не более 3 мА), что батарейки хватит на довольно длительный срок и избавит нас от лишних проводов. В-третьих, применение батарейки в качестве источника питания позволит избежать нежелательных звуков, вызванных плохой стабилизацией сетевых блоков питания.
Кнопок включения питания на микшере нет. Питание на внутреннюю схему подается при подключении штекера в линейный выход. Подтверждением включения питания является светодиод на лицевой панели.


                                                   Микшер в работе

В работе микшер показал себя очень хорошо. Посторонние звуки на хорошей акустике и на приличной громкости отсутствовали. Естественно, важно учесть тип применяемого кабеля. В обзоре применялся коаксиальный кабель RG-58 C/U, который использовался в компьютерных сетях Ethernet прошлого века. У этого кабеля одна внутренняя жила (медный многожильный проводник), находящаяся в сплошном полиэтилене. Поверх изоляции уложен отличный экран, плотносплетенный из тонких медных проводников. Вся конструкция помещена в светоустойчивую оболочку. На концах кабелей установлены 6,3 джеки (моно) в металлическом корпусе.
                                                   Запись звука

Запись звука производилась на нетбуке Asus 1201T программой Sound Forge Pro 10.0. В этой же программе был добавлен эффект реверберации для придания звуку объемности. На микшере ручки громкости были выставлены по указателю пиковой громкости в Sound Forge при игре на гитаре. На гитаре ручка громкости выставлена на максимум, а ручки эквалайзера на “нуле”.
                                                                                                       http://radiomaster.com.ua



Лёгкий радио-жук для прослушки

Если расчитать  рейтинг популярности тех или иных радиолюбительских схем, то одно из призовых мест достанется конечно жучкам. Лично я, в своё время переделал практически все известные схемы простых ФМ передатчиков на транзисторах. И лучшей по своим характеристикам, дальности и простоте настройки считаю эту схему.



Начнём с резистора  R1. Он предназначен для подачи питания на электретный микрофон. Внутри такого микрофона находится полевой транзистор, поэтому для нормальной работы питание в пол вольта ему необходимо. Этот резистор можно ставить в зависимости от напряжения баиарейки, в пределах 15-60к. Напряжение на самом микрофоне будет примерно 0,5В. Резистор R3 ограничивает ток коллектора транзистора МУ, заменим на 5-10к. Резистор обратной связи R2 определяет режим работы транзистора, и его сопротивление надо подобрать таким, чтоб на коллекторе была половина питания - около 4В. Сопротивление резистора R4 - такое-же как и R3. Для ограничения тока генератора на эмиттере VT2 есть резистор R6 зашунтированный по ВЧ конденсатором С6 0,01-0,1 мкФ. Увеличив его сопротивление до 500 Ом мы улучшаем чувствительность к микрофону (за счёт расширения модуляции), а уменьшив сопротивление до 50 Ом - повышаем дальность. Решайте сами, что для вас важнее. Фильтрующий R5 ставим 100-800 Ом для улучшения качества звука (уменьшения помех по НЧ) Резистор R7, что установлен в базовой цепи усилителя мощности на VT3, можно ставить в пределах 0,5-5кОм.


Конденсатор С2 пропускает на базу транзистора микрофонного усилителя (МУ) звук с микрофона, но отсекает постоянное напряжение. Его ёмкость 0,05-1 мкФ. Конденсатор на 100 пФ замыкает ВЧ наводку от антенны на массу и предотвращает самовозбуждение МУ на высоких частотах. Можно ставить от 50 до 500 пФ. Блокировочный конденсатор С1 стоит по питанию МУ и свободно заменяется на 0,01-1 мкФ. Конденсатор С4 создаёт обратную связь - необходимое условие возниновения колебаний ВЧ. Это самый ответственный элемент жука. Экспериментально его ёмкость выбрана 7-9 пФ, но иногда требуется её подобрать опытным путём - до возникновения стабильных колебаний. Конденсатор С5 вместе с катушкой определяет частоту излучения жучка. Уменьшение или увеличение его ёмкости всего на один пикофарад, приводит к изменению частоты на 2 мегагерца.

С выхода генератора сигнал подаётся на базу транзистора УВЧ через конденсатор С7. Чтоб уменьшить влияние предметов и рук на генератор через антенну (то есть влияние на стабильность частоты), ставим его ёмкость 2-5пФ. При этом немного падает дальность (процентов на 10), но оно того стоит. Иначе только возьмёте жучка в руки - сразу поплывёт частота. Катушка генератора мотается на каркасе 4мм (можно на сверле) проводом 0,5-0,8мм. Потом после настройки частоты сжатием-растяжением витков, залить её парафином от свечи. Дроссель - любой. Хоть пару десятков витков провода 0,2 на ферритовом колечке, хоть на резисторе, хоть готовый промышленный. Работать будут все. Смысл его в том, чтоб заблокировать протекание ВЧ сигнала на питание пропусти при этом постоянный ток с батарейки на транзистор. С этим (хуже или лучше) справится дроссель почти любой индуктивности.

О транзисторах. В микрофонный усилитель - КТ315, КТ316, КТ3102... В генератор и УВЧ - КТ368, КТ306, С9018, BFR92, BFR93, 2SC3356... Для транзисторов высокочастотной части предельная рабочая частота должна быть минимум 500МГц. Схема жучка потребляет ток 12-20мА, поэтому питая его от кроны получим 10 часов, а питая от пальчиковых батареек - 100 часов непрерывной работы. Правильно и без ошибок собранная схема жучка для прослушки заработает сразу.

                                                                                          "http://radiomaster.com.ua"
 http://u.to/LKNQ 

Радио-жук на 500 метров

Представляю конструкцию стабильного радио жука на пол километра.Жук был проверен не раз и показал достаточно хорошие параметры. Широкий диапазон питания от 3 до 9 вольт , микрофон электретный , от китайского магнитофона. Микрофонный усилитель дает возможность поднять чувствительность жука до 6 - 7 метров, я использовал для усилителя отечественный транзистор КТ315.
Контур содержит 6 витков провода с диаметром 0.5 – 0.7мм, намотан на оправе с диаметром 3 мм. Дроссель можно мотать на резисторе МЛТ с сопротивлением не менее 1 мегаом, содержит 50 витков провода  диаметром 0.1 – 0.2 мм.


Жук может также работать без УВЧ, тогда дальность будет не более 70 метров при прямой видимости. Потребление жучка 15 - 20 мА. Питанием может служить литиевая таблетка, аккумулятор от мобильного телефона, крона с напряжением в 9 вольт, в общем все, что есть под рукой.

Емкость 47 пикофарад  я заменил переменным конденсатором, это позволяет вращением данного конденсатора настроить жук на нужную частоту. Жук  можно использовать для активной прослушки, поскольку частота не  убегает,  это такжепозволяет использовать жук для прослушки человека в движении.


Монтаж выполнен на печатной плате, были также использованы СМД компоненты для уменьшения размеров, транзисторы в передающей части можно заменить на КТ368, хотя работать будет чуть хуже.

Поместить жучек можно в любой удобный корпус, желательно в пластмассовый, удобно использовать коробку из под спичек или пачку сигарет. А чтобы устройство не бросалось в глаза, антенну тоже можно спрятать внутри корпуса, катушку желательно залить парафином, а на нужную частоту настроить исключительно вращением конденсатора.

                                                                                                 Материал с http://cxem.net



Популярные сообщения